Finance

仿真中國(guo)金(jin)融(rong)(rong)(rong)市(shi)(shi)(shi)(shi)場,利用計算機技(ji)術開發虛擬(ni)市(shi)(shi)(shi)(shi)場經(jing)濟(ji)(ji)環境,以(yi)(yi)實(shi)體項(xiang)(xiang)目投(tou)(tou)(tou)資(zi)(zi)(zi)為目的(de)(de)(de)(de),涵(han)蓋項(xiang)(xiang)目投(tou)(tou)(tou)融(rong)(rong)(rong)資(zi)(zi)(zi)決(jue)策(ce)(ce)(ce)中涉及的(de)(de)(de)(de)主要理(li)論(lun)和(he)方法(fa),注重理(li)論(lun)與實(shi)際相結合(he),正確的(de)(de)(de)(de)把(ba)握金(jin)融(rong)(rong)(rong)決(jue)策(ce)(ce)(ce)。通(tong)過投(tou)(tou)(tou)資(zi)(zi)(zi)決(jue)策(ce)(ce)(ce)、不確定性(xing)(xing)分(fen)析(xi)(xi)、風險(xian)分(fen)析(xi)(xi)、融(rong)(rong)(rong)資(zi)(zi)(zi)方案(an)的(de)(de)(de)(de)相關分(fen)析(xi)(xi)、項(xiang)(xiang)目評價以(yi)(yi)及針對具(ju)體行業(ye)(ye)(ye)的(de)(de)(de)(de)投(tou)(tou)(tou)融(rong)(rong)(rong)資(zi)(zi)(zi)決(jue)策(ce)(ce)(ce),融(rong)(rong)(rong)入(ru)近年來我(wo)國(guo)基(ji)礎設施建設、房(fang)地產、公(gong)共事業(ye)(ye)(ye)項(xiang)(xiang)目和(he)中外合(he)資(zi)(zi)(zi)項(xiang)(xiang)目的(de)(de)(de)(de)投(tou)(tou)(tou)融(rong)(rong)(rong)資(zi)(zi)(zi)決(jue)策(ce)(ce)(ce)實(shi)踐(jian)新聞來影響股市(shi)(shi)(shi)(shi)、債(zhai)券(quan)、基(ji)金(jin)等(deng)虛擬(ni)金(jin)融(rong)(rong)(rong)市(shi)(shi)(shi)(shi)場,充(chong)分(fen)體現在(zai)投(tou)(tou)(tou)融(rong)(rong)(rong)資(zi)(zi)(zi)決(jue)策(ce)(ce)(ce)教(jiao)學(xue)實(shi)踐(jian)領域的(de)(de)(de)(de)前瞻(zhan)性(xing)(xing)、內容的(de)(de)(de)(de)新穎性(xing)(xing)以(yi)(yi)及方法(fa)的(de)(de)(de)(de)實(shi)用性(xing)(xing)。企(qi)(qi)業(ye)(ye)(ye)投(tou)(tou)(tou)融(rong)(rong)(rong)資(zi)(zi)(zi)是(shi)企(qi)(qi)業(ye)(ye)(ye)的(de)(de)(de)(de)財務(wu)行為,其決(jue)策(ce)(ce)(ce)就是(shi)企(qi)(qi)業(ye)(ye)(ye)的(de)(de)(de)(de)財務(wu)戰略。本軟件就是(shi)為了讓(rang)學(xue)生熟(shu)悉銀(yin)行貸款(kuan)、企(qi)(qi)業(ye)(ye)(ye)間貸款(kuan)、民間貸款(kuan)、私(si)募股權、企(qi)(qi)業(ye)(ye)(ye)上市(shi)(shi)(shi)(shi)等(deng)融(rong)(rong)(rong)資(zi)(zi)(zi)手段(duan)和(he)銀(yin)行存款(kuan)、債(zhai)券(quan)、股票、基(ji)金(jin)、融(rong)(rong)(rong)資(zi)(zi)(zi)融(rong)(rong)(rong)券(quan)和(he)房(fang)地產投(tou)(tou)(tou)資(zi)(zi)(zi)等(deng)投(tou)(tou)(tou)資(zi)(zi)(zi)方案(an),熟(shu)悉各種(zhong)投(tou)(tou)(tou)資(zi)(zi)(zi)和(he)融(rong)(rong)(rong)資(zi)(zi)(zi)方案(an)分(fen)析(xi)(xi),使(shi)(shi)學(xue)生更深的(de)(de)(de)(de)理(li)解(jie)投(tou)(tou)(tou)融(rong)(rong)(rong)資(zi)(zi)(zi)各種(zhong)工具(ju)的(de)(de)(de)(de)使(shi)(shi)用。 并且通(tong)過融(rong)(rong)(rong)資(zi)(zi)(zi)和(he)各種(zhong)虛擬(ni)經(jing)濟(ji)(ji)的(de)(de)(de)(de)投(tou)(tou)(tou)資(zi)(zi)(zi),可以(yi)(yi)獲(huo)得更多的(de)(de)(de)(de)流動資(zi)(zi)(zi)金(jin),投(tou)(tou)(tou)入(ru)到企(qi)(qi)業(ye)(ye)(ye)的(de)(de)(de)(de)實(shi)體經(jing)濟(ji)(ji)發展中,從而擴(kuo)大企(qi)(qi)業(ye)(ye)(ye)的(de)(de)(de)(de)整體規模。
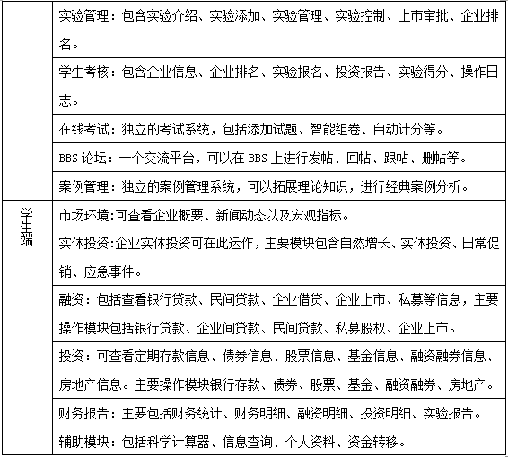
軟件分為(wei)管理員、教(jiao)師(shi)和學(xue)生三(san)層管理結構。管理員除(chu)管理教(jiao)師(shi)賬號,還需輔助教(jiao)師(shi)進行(xing)實(shi)驗基礎數據的設置(zhi)以及系統(tong)的管理維護工(gong)作。教(jiao)師(shi)是實(shi)驗的發起者,設置(zhi)虛擬環境參數,可實(shi)時查看學(xue)生的實(shi)驗情(qing)況。
軟件結構圖:
功能模塊:


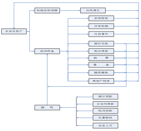
投融(rong)資(zi)(zi)(zi)決(jue)策(ce)實(shi)驗是由學生扮演(yan)各種企(qi)(qi)業(ye)(ye),教(jiao)師給定企(qi)(qi)業(ye)(ye)的初始資(zi)(zi)(zi)金(jin),分(fen)為(wei)固(gu)定資(zi)(zi)(zi)產和流動(dong)資(zi)(zi)(zi)金(jin)兩部分(fen),學生可以合(he)理分(fen)配流動(dong)資(zi)(zi)(zi)金(jin),利用銀行(xing)存款(kuan)、銀行(xing)貸款(kuan)、債(zhai)券、股(gu)票、基金(jin)、融(rong)資(zi)(zi)(zi)融(rong)券、房地產、企(qi)(qi)業(ye)(ye)間貸款(kuan)、民間貸款(kuan)、私募股(gu)權(quan)、企(qi)(qi)業(ye)(ye)上市等投融(rong)資(zi)(zi)(zi)手段,積累(lei)實(shi)體投資(zi)(zi)(zi)資(zi)(zi)(zi)金(jin)。

資金流:

1.軟件(jian)結(jie)構簡單,內(nei)容豐富
系統實(shi)(shi)訓內容(rong)主(zhu)要(yao)模塊包括市場環境、實(shi)(shi)體投(tou)資(zi)、融(rong)(rong)資(zi)、投(tou)資(zi)報告以(yi)及(ji)財務報告。通過投(tou)資(zi)和(he)融(rong)(rong)資(zi)兩類決策積累資(zi)金(jin),最(zui)終進(jin)行(xing)(xing)實(shi)(shi)體投(tou)資(zi)。軟件中包含所有的投(tou)融(rong)(rong)資(zi)方法,包括:投(tou)資(zi)中的銀行(xing)(xing)貸(dai)(dai)款(kuan)、債權、股票、基金(jin)、融(rong)(rong)資(zi)融(rong)(rong)券、房(fang)地產(chan),融(rong)(rong)資(zi)中的銀行(xing)(xing)貸(dai)(dai)款(kuan)、企(qi)(qi)業間貸(dai)(dai)款(kuan)、民間貸(dai)(dai)款(kuan)、私(si)募股權、企(qi)(qi)業上市。
2.清晰的債權、股票、基金走勢(shi)圖
隨(sui)著宏觀(guan)因素(su)(su)、交(jiao)易因素(su)(su)以及(ji)新聞因素(su)(su)的影響(xiang),債權(quan)(quan)、股票、基金(jin)的價格隨(sui)之變化(hua)。系統(tong)根(gen)據內置函數顯示債權(quan)(quan)、股票和(he)基金(jin)的周(zhou)期走勢圖。通過(guo)條件搜(sou)索查(cha)看周(zhou)期走勢圖,結合影響(xiang)因素(su)(su)準確的分析變化(hua)趨勢。
3.財務自(zi)動統計
提供(gong)財(cai)務(wu)(wu)報告模(mo)塊(kuai),包含財(cai)務(wu)(wu)統(tong)計(ji)(ji)、財(cai)務(wu)(wu)明細(xi)、融(rong)資(zi)(zi)明細(xi)、投(tou)資(zi)(zi)明細(xi)。系統(tong)自動統(tong)計(ji)(ji)并顯示財(cai)務(wu)(wu)的收支圖(tu)、財(cai)務(wu)(wu)明細(xi)、實體資(zi)(zi)金明細(xi)、流動資(zi)(zi)金明細(xi)以及投(tou)融(rong)資(zi)(zi)明細(xi)。實驗者可隨時查(cha)看財(cai)務(wu)(wu)統(tong)計(ji)(ji),便于掌握(wo)資(zi)(zi)金的流入、流出。
4.注(zhu)重教(jiao)學實踐,仿真(zhen)市場(chang)環境(jing)
現代化的教學方法,將所學的金融知識運(yun)用到模擬實踐中。通過某種算法將現實中各(ge)指(zhi)標變(bian)化情(qing)(qing)況模擬出來(lai),查看宏觀指(zhi)標:GDP增長率(lv)(lv)走(zou)(zou)勢圖(tu)(tu)、當年(nian)利率(lv)(lv)走(zou)(zou)勢圖(tu)(tu)、通貨膨(peng)脹率(lv)(lv)走(zou)(zou)勢圖(tu)(tu)、信貸額度調整率(lv)(lv)走(zou)(zou)勢圖(tu)(tu)、原油價(jia)格(ge)走(zou)(zou)勢圖(tu)(tu)、匯率(lv)(lv)走(zou)(zou)勢圖(tu)(tu)等(deng),讓學生了(le)解整個市場(chang)環境的變(bian)化情(qing)(qing)況。
5.開放(fang)式的(de)管(guan)理機制
提供教師(shi)管理員(yuan)共同管理實(shi)(shi)驗基礎數據,教師(shi)端可(ke)以(yi)手動(dong)控(kong)制實(shi)(shi)驗的(de)開(kai)啟、暫停。實(shi)(shi)驗中教師(shi)可(ke)實(shi)(shi)時查看實(shi)(shi)驗操作(zuo)日志、得分(fen)、企業排名等(deng)實(shi)(shi)驗相(xiang)關過(guo)程數據。在實(shi)(shi)驗過(guo)程中,教師(shi)可(ke)添加投資(zi)項目(mu)以(yi)及審批企業上(shang)市實(shi)(shi)驗的(de)控(kong)制。