Tourism Hotel Major

《導(dao)游(you)(you)業務(wu)與技(ji)能模(mo)擬實(shi)訓系統》主要包(bao)括了導(dao)游(you)(you)教(jiao)學(xue)、導(dao)游(you)(you)實(shi)務(wu)情景(jing)推理、導(dao)游(you)(you)證(zheng)、導(dao)游(you)(you)知識拓展、導(dao)游(you)(you)詞、國內外著名(ming)景(jing)點(dian)、案(an)例分析、在線(xian)提(ti)問八(ba)個模(mo)塊。該教(jiao)學(xue)平臺軟件從(cong)功能和界面、內容(rong)三方面共同打造導(dao)游(you)(you)業務(wu)與技(ji)能的新型教(jiao)學(xue)模(mo)式。本(ben)公司為了更好滿(man)足高(gao)校的教(jiao)學(xue)需(xu)求,會根(gen)據需(xu)求提(ti)供導(dao)游(you)(you)模(mo)擬實(shi)訓室解(jie)決方案(an)。
通(tong)過本教(jiao)學(xue)軟件(jian)系統的運用,教(jiao)師可以輕松的開展(zhan)導(dao)游教(jiao)學(xue)、電子課件(jian)教(jiao)學(xue)、布置(zhi)課后作業、導(dao)游知識測試(shi)、情景故事案(an)例分析、導(dao)游證(zheng)考試(shi)專向輔導(dao)和模擬(ni)考試(shi)、知識拓展(zhan)學(xue)習(xi)、導(dao)游詞教(jiao)學(xue)、國內外景點大全及教(jiao)學(xue)問答等(deng)。
相對于(yu)傳統的授課教學,軟(ruan)件的優點更加突(tu)出(chu),在減輕教師工作負(fu)擔(dan)、豐富教學內容、提高(gao)學生興趣、提高(gao)教學質(zhi)量等(deng)方面(mian)表(biao)現得淋(lin)漓盡致。
該導(dao)游(you)(you)業務與(yu)技能(neng)(neng)教學(xue)軟件在功(gong)能(neng)(neng)上,以(yi)管理員、教師端、學(xue)生端三種(zhong)權限(xian)設(she)置各自功(gong)能(neng)(neng),完全(quan)能(neng)(neng)滿足旅游(you)(you)業務與(yu)機能(neng)(neng)教學(xue)要(yao)求。平臺通過精彩的(de)內(nei)容、強大的(de)功(gong)能(neng)(neng)、友好的(de)界面(mian),可靠的(de)性能(neng)(neng),實(shi)現(xian)導(dao)游(you)(you)業務與(yu)機能(neng)(neng)教學(xue)的(de)時代(dai)性跨(kua)越。
導游業務與機能教學效果對比:
系統采(cai)用(yong)管理(li)員—教師—學(xue)生(sheng)的用(yong)戶管理(li)模(mo)式(shi),由三種權限用(yong)戶,各權限用(yong)戶功能不(bu)同。
管(guan)理(li)員端主要功能(neng)是對教師用戶(hu)進(jin)(jin)行管(guan)理(li)、對軟件(jian)數據(ju)進(jin)(jin)行備份、以及系統(tong)維護信(xin)息的(de)管(guan)理(li)。
教(jiao)師主要功(gong)能(neng)包括班(ban)級(ji)學(xue)生管(guan)理(li)(li)(li)(li)、導游基礎知(zhi)識(shi)管(guan)理(li)(li)(li)(li)、國(guo)內導游知(zhi)識(shi)管(guan)理(li)(li)(li)(li)、國(guo)外(wai)導游知(zhi)識(shi)管(guan)理(li)(li)(li)(li)、情景題(ti)目管(guan)理(li)(li)(li)(li)、導游證考試資(zi)料管(guan)理(li)(li)(li)(li)、模擬考試、導游詞(ci)管(guan)理(li)(li)(li)(li)、導游案例管(guan)理(li)(li)(li)(li)、知(zhi)識(shi)拓展、案例分析(xi)管(guan)理(li)(li)(li)(li)、在線問答、國(guo)內外(wai)景點(dian)信息管(guan)理(li)(li)(li)(li)等。
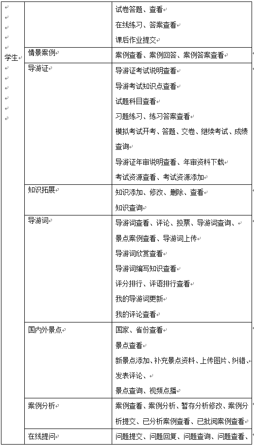
學(xue)(xue)(xue)生的主要功能是(shi)導游(you)教學(xue)(xue)(xue)知識的學(xue)(xue)(xue)習、完成情景推理中包含(han)的案例(li)及題(ti)目、導游(you)證考試學(xue)(xue)(xue)習及模擬考試、導游(you)拓展知識學(xue)(xue)(xue)習,同時可添(tian)加(jia)新的知識供其他(ta)同學(xue)(xue)(xue)學(xue)(xue)(xue)習、導游(you)詞學(xue)(xue)(xue)習并編寫導游(you)詞、國內外景點學(xue)(xue)(xue)習、案例(li)分析和在(zai)線(xian)提問。



具有人性化(hua)的(de)模塊(kuai)設計
在(zai)本教學軟(ruan)(ruan)件系統中(zhong),根據(ju)(ju)不同使用者有(you)不同的(de)進(jin)入(ru)界面,例如“教師”、“學生”、“管理員”。在(zai)這些(xie)界面中(zhong),根據(ju)(ju)不同使用者的(de)實際(ji)需求(qiu),有(you)非(fei)常(chang)詳細的(de)模塊設(she)計(ji)。例如在(zai)“教師”模塊中(zhong),有(you)“個性化打(da)包”設(she)計(ji),教師可(ke)以根據(ju)(ju)自(zi)己(ji)上(shang)課的(de)特色(se)和需求(qiu)在(zai)軟(ruan)(ruan)件中(zhong)尋找自(zi)己(ji)所需要(yao)的(de)課程內容(rong)、試卷和視頻(pin)等內容(rong),進(jin)行打(da)包處理。這樣將大大方(fang)便(bian)了使用者。
形式(shi)活(huo)躍多樣的新型(xing)教(jiao)學模式(shi)
本(ben)教(jiao)學(xue)(xue)(xue)軟件以(yi)我國新世紀(ji)教(jiao)學(xue)(xue)(xue)實(shi)際為(wei)出(chu)發(fa)點,收取東、西方旅游(you)導(dao)游(you)業界(jie)的(de)(de)先進經驗和(he)成功案(an)例(li)(li),力求在(zai)內容上(shang)實(shi)用、精煉;在(zai)教(jiao)學(xue)(xue)(xue)方法上(shang)生(sheng)(sheng)(sheng)動、自然,突出(chu)課(ke)堂教(jiao)學(xue)(xue)(xue)中的(de)(de)師生(sheng)(sheng)(sheng)交流、激發(fa)學(xue)(xue)(xue)生(sheng)(sheng)(sheng)的(de)(de)學(xue)(xue)(xue)習積(ji)極性;注重重點提示(shi)(shi)、講授、討論(lun)和(he)通(tong)過對(dui)話、提問、給予提示(shi)(shi)及(ji)正確答案(an),組(zu)織(zhi)課(ke)堂討論(lun)等多(duo)種形(xing)式,力求做到(dao)深(shen)入淺出(chu)、引人(ren)入勝,突出(chu)專(zhuan)業性、知識性、科學(xue)(xue)(xue)性、實(shi)用性和(he)趣味性的(de)(de)完美統一(yi)。例(li)(li)如(ru)“案(an)例(li)(li)推(tui)理”中,用FLASH模式把導(dao)游(you)工作中實(shi)際會發(fa)生(sheng)(sheng)(sheng)的(de)(de)案(an)例(li)(li)生(sheng)(sheng)(sheng)動的(de)(de)表現出(chu)來,并且(qie)(qie)讓學(xue)(xue)(xue)生(sheng)(sheng)(sheng)層(ceng)層(ceng)推(tui)理,不但妙趣橫(heng)生(sheng)(sheng)(sheng),而且(qie)(qie)非常形(xing)象生(sheng)(sheng)(sheng)動。這樣,通(tong)過形(xing)式活潑多(duo)樣的(de)(de)各種模式,把導(dao)游(you)學(xue)(xue)(xue)基本(ben)要素教(jiao)授給學(xue)(xue)(xue)生(sheng)(sheng)(sheng)大(da)大(da)增加對(dui)該個專(zhuan)業的(de)(de)興趣度(du),使(shi)這些將來的(de)(de)專(zhuan)業人(ren)才在(zai)總體素質上(shang)、知識能力上(shang)等方面(mian)打好堅實(shi)基礎。
海量信(xin)息囊(nang)括導游業(ye)務所有觸點(dian)
在(zai)(zai)本教學(xue)軟件中(zhong),囊括(kuo)了幾(ji)乎所有導游(you)所需(xu)要的(de)(de)(de)各種信息(xi),這種信息(xi)量(liang)可(ke)(ke)(ke)以(yi)(yi)說是海(hai)納百(bai)川(chuan),是一(yi)個龐(pang)大的(de)(de)(de)數據庫(ku)。學(xue)校使(shi)用這個數據庫(ku)不但可(ke)(ke)(ke)以(yi)(yi)提供為(wei)教師上課使(shi)用,還可(ke)(ke)(ke)以(yi)(yi)成為(wei)學(xue)生(sheng)(sheng)的(de)(de)(de)電子閱覽書庫(ku),例如(ru)在(zai)(zai)“景(jing)點(dian)視頻”模塊(kuai)中(zhong)有包(bao)(bao)含(han)國(guo)內(nei)外(wai)大量(liang)著名(ming)景(jing)點(dian)的(de)(de)(de)視頻介紹,生(sheng)(sheng)動有趣。其中(zhong)許(xu)多內(nei)容,包(bao)(bao)括(kuo)天文地(di)理(li)、人文經濟、法律法規、禮儀儀態等,將不單單滿足(zu)旅游(you)專(zhuan)(zhuan)業的(de)(de)(de)學(xue)生(sheng)(sheng),還可(ke)(ke)(ke)以(yi)(yi)提供給(gei)非旅游(you)專(zhuan)(zhuan)業的(de)(de)(de)學(xue)生(sheng)(sheng)大量(liang)、豐富的(de)(de)(de)文化知識。